各研究生培养单位:
为推进研究生培养机制改革,提高研究生创新实践能力,促进产学研深度融合,根据“中国研究生创新实践系列大赛”工作安排,“兆易创新杯”第十六届中国研究生电子设计竞赛已全面开赛,本届竞赛参赛说明如下:
01
竞赛时间
开赛时间:2021年4月
报名截止:2021年6月20日
初赛、决赛时间:预计7月初举办初赛,8月中旬举办全国总决赛。
02
赛区划分
第十六届中国研究生电子设计竞赛全国划分八大赛区:
东北分赛区:黑龙江省、吉林省、辽宁省
华北分赛区:北京市、天津市、河北省、山东省、山西省、内蒙古自治区
西北分赛区:陕西省、甘肃省、青海省、宁夏回族自治区、新疆维吾尔自治区
华中分赛区:湖北省、湖南省、河南省、江西省
华东分赛区:江苏省、安徽省、浙江省、福建省
上海分赛区:上海市
华南分赛区:广东省、广西壮族自治区、海南省、香港特别行政区、澳门特别行政区
西南分赛区:四川省、重庆市、贵州省、云南省、西藏自治区
03
组织机构
指导单位:
教育部学位管理与研究生教育司
教育部学位与研究生教育发展中心
主办单位:
中国学位与研究生教育学会
中国科协青少年科技中心
中国电子学会
承办单位:
全国总决赛:绍兴市人民政府、绍兴文理学院
东北分赛区:哈尔滨工程大学
华北分赛区:山东电子学会、山东大学
西北分赛区:西北工业大学
华中分赛区:中南大学
华东分赛区:南通大学
上海分赛区:上海市电子学会、PP电子游戏网站
华南分赛区:广西大学
西南分赛区:重庆科技学院
协办单位:
绍兴市委人才办、绍兴市经信局、绍兴市教育局、绍兴市科协、越城区人民政府
04
竞赛程序
中国研究生电子设计竞赛分六个阶段:竞赛筹备、分赛区成立与竞赛宣传、参赛报名及参赛作品搜集、分赛区初赛、决赛现场评审及颁奖、竞赛总结。具体参赛流程如下:

05
参赛办法
1.中国大陆、港澳台地区在读研究生(包括应届毕业生)和已获得研究生入学资格的大四本科生(需提供学校保研、录取证明)及国外高校在读研究生可参赛。
2.以参赛队为基本报名单位,不接受个人形式报名。
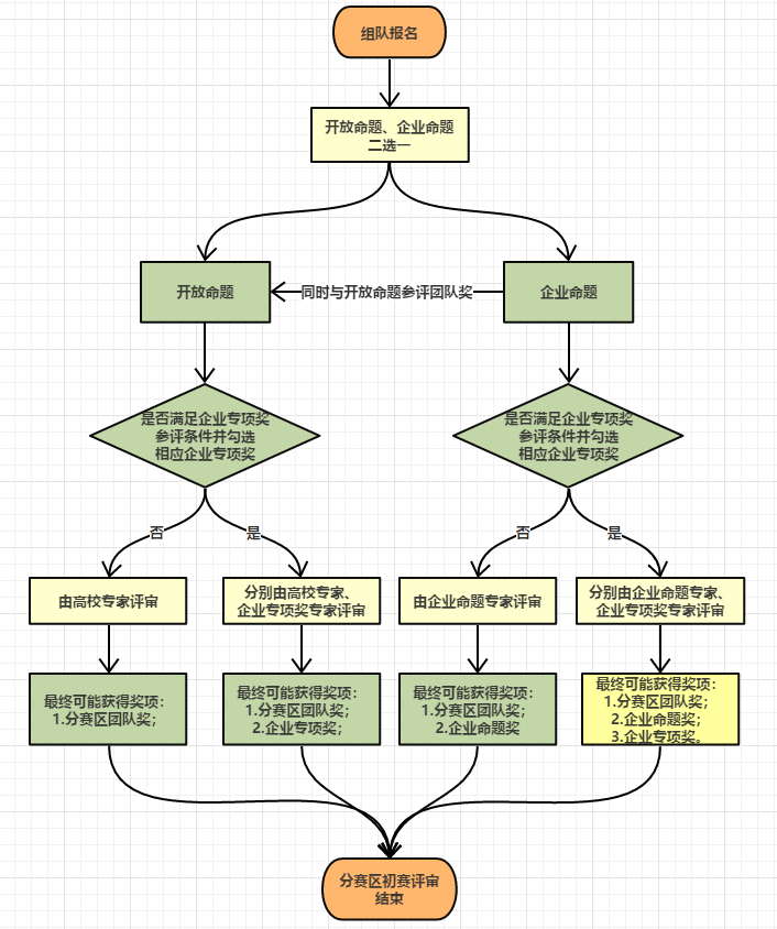
3.竞赛分为技术竞赛和商业计划书专项赛两大部分,两部分竞赛相互独立,组队、报名、评审、奖励工作均分开进行,互不影响。技术竞赛部分又分为企业命题和开放式命题。企业命题,开放命题二选一,其中参与企业命题的队伍可以同时参加对应技术方向开放命题评审。

4.每支参赛队由指导老师、队长和队员组成。在同一个参赛部分(技术竞赛或商业计划书专项赛)中,指导老师一名或两名,队长一名,队员一名至二名,每位指导老师至多指导两支参赛队,每位参赛队员只能加入一支参赛队。
5.参赛队伍成员须是对参赛作品有实质贡献的个体,不允许成员挂名。如发现挂名现象,组委会将永久取消挂名参赛者参赛资格,并向各参赛单位通报,请各位参赛者相互监督。
6.组队时,由队长确认指导老师顺序和队员顺序,此顺序依据参赛贡献大小确定。获奖证书将严格按照组队顺序制作,不再确认和更改。
7.参赛队员必须具有正式研究生学籍或已被确认录取资格。有特殊情况的研究生培养单位,参赛队中最多允许有一名是本科生,但必须事先向竞赛组委会申请并经过批准。
8.参赛队伍经过所在参赛单位同意后,在竞赛官网上完成注册、组队报名、缴费凭证上传及作品提交。
9.参赛单位设立研究生电子设计竞赛工作小组或联络人,在竞赛官网注册参赛单位管理员账户,负责本参赛单位参赛队伍的资格审核和信息管理。
10.技术竞赛报名费由各分赛区承办单位收取并向缴费单位或个人开具发票。报名费原则上每支参赛队伍500元人民币,如有特殊情况,各分赛区可适当调整,并出具官方通知。
11.商业计划书专项赛报名费由主办方及秘书处单位中国电子学会收取并开具发票。
12.技术竞赛报名时,要求在报名页面填写描述作品创新点的作品简介,并填写最能说明作品创新点的三个创新关键词,及成员分工说明。
13.报名截止日期前,竞赛网站上填写的参赛队员、队员顺序及参赛作品信息均可变更,报名截止日期后,参赛队员及参赛作品不可变更,进入决赛后,参赛队可改进、完善其参赛作品,但不可更换参赛作品内容和参赛队员。如因特殊情况必须变更,参赛队需向组委会提交变更申请,组委会同意后,方可变更。擅自变更参赛信息的参赛队,组委会有权取消其参赛资格。
06
竞赛说明
1.技术竞赛采用开放式命题与企业命题相结合的方式进行,由参赛队自主选择作品命题。评审重点考察作品的创意和创新性,技术实现以及团队综合能力。
2.开放式命题分为以下七个参赛方向,参赛队可自行选择参赛方向:
(1)电路与嵌入式系统类,包括但不限于针对某一功能应用所开展的具有较强创新创意的电子电路软硬件设计、终端设备或嵌入式系统实现等,如基于FPGA、DSP、MCU、嵌入式系统等开发的软硬件系统、智能硬件、新型射频天线、并行处理系统、仪器仪表等;
(2)机电控制与智能制造类,包括但不限于实现自动控制与自主运行的创新创意软硬件系统与电气自动化系统等,如机器人,飞行器,智能车,工业自动化,电气自动化传感器、设备或系统,电能变换技术、电力电子与电力传动、电机控制技术等;
(3)通信与网络技术类,包括但不限于基于各种通信及网络技术研究开发的创新创意通信网络应用模块或系统,如网络安全、无线通信、光纤通信、互联网、物联网、空间信息网、水下通信网络、工业控制网络、边缘计算等通信或网络设备、系统或软件等;
(4)信息感知系统与应用类,包括但不限于光电感知、传感器、微纳传感器与微机电系统、空间探测等传感与信息获取类软硬件系统,如工业传感、生物传感、生态环境传感、光电探测、遥感探测、定位导航等系统的设计与实现;
(5)信号和信息处理技术与系统,包括但不限于视频、图像、语音、文本、频谱信号处理和信息处理、特征识别,以及信号检测及对抗的软硬件系统, 如安防监控、音视频编解码、网络文本搜索与处理、雷达信号处理、信息对抗系统等;
(6)人工智能类,包括但不限于自然语言处理、机器视觉、深度学习、机器学习、大数据处理、群体智能、决策管理等技术的软硬件系统或智能应用,如:智能机器人、智慧城市、智能医疗、智能安防、自动驾驶、智慧家居等。
(7)技术探索与交叉学科类,包括但不限于基于新材料、新器件、新工艺、新设计等构建的新型电子信息类软硬件系统,如面向生命健康、艺术创造、环境生态、清洁能源等的新型传感器、电子电路、处理器、通信网络设备、信息处理器以及应用系统等。
3.企业命题包括兆易创新企业命题、飞腾企业命题、景嘉微企业命题、龙芯企业命题、TI企业命题、arm china企业命题、Synopsys企业专项奖、MathWorks企业专项奖、Xilinx企业专项奖。具体命题及专项奖信息请于2021年4月参见竞赛官方网站。
4.技术竞赛要求参赛队制作符合设计方案的演示实物,向组委会提交的参赛文件为技术论文、演示视频和作品照片的电子文件。
5.商业计划书专项赛中涉及的作品可以是已实现功能的实物,也可以是未实现功能的概念产品,要求提交的参赛文件为作品介绍 PPT 和商业计划书的电子文件。
6.组委会不限制参赛作品所使用工具的品牌和型号,由参赛队自行选择, 所使用软硬件工具的品牌不影响竞赛成绩。
7.参赛队拥有其参赛作品的知识产权,不可抄袭他人作品或侵占他人知识产权。如有违规,组委会有权取消其参赛资格。
8.同一学校同一主题作品不可连续参赛,如果确实有重大改进,请在初赛提交作品时提交《作品重大改进说明》。若作品无重大改进,一旦查实,撤销比赛资格,并以组委会名义向参赛单位发放通知。
07
作品要求
1. 参赛作品技术论文
技术论文内容建议包括但不限于以下内容:
(1)作品难点与创新;
(2)方案论证与设计;
(3)原理分析与硬件电路图;
(4)软件设计与流程;
(5)系统测试与分析;
(6)总结。
不同类型作品可根据实际情况作相应调整,论文字数 8000-10000 字为宜。为保证竞赛评审公平公正性,除论文封面外,目录、摘要、正文、页眉、页脚等处均不允许出现研究生姓名、导师姓名、所在学校等个人信息,一经发现将取消参赛资格。具体格式要求参见附件一。
2. 参赛作品演示视频及演示 PPT
(1) 视频分辨率不小于 640X480,大小不超过100M,时长不超过 15 分钟,格式为avi、mp4、wmv 之一。视频内容应包括作品原理及创新点、结构介绍、功能演示等三部分。
(2) 出现在视频中的参赛队员需穿着正装出镜(男士白衬衣黑西裤黑皮鞋,女士白衬衣黑套裙或黑西裤黑皮鞋),使用普通话讲解作品,配备字幕。
3. 参赛作品展示图片。
参赛作品全貌、特写照片 5 张,指导老师、参赛队员与作品合影 1 张,全体成员在参赛单位标志物前合影 1 张,图片大小不超过 2M。没有条件合影的,可通过软件拼接合成。
4. 将技术论文生成PDF格式,直接单独上传至官网对应处,演示视频、展示照片及其他电子档文件作为附件打包在一个文件夹中并压缩,命名为“参赛单位-参赛队-作品名称”并上传到网络云盘中,将下载链接提交至竞赛官网,即可完成官网作品提交。
5. 商业计划书专项赛的作品介绍 ppt 内容应包括:
(1)作品意义及创新点
(2)作品原理及设计方案
(3)作品形象及功能模拟。ppt 模板见附件二。
如已有作品实物,需一并提供参赛作品演示视频,视频要求参见本文“七-2”
6. 商业计划书内容建议包括但不限于以下内容:
(1)项目意义;
(2)团队介绍;
(3)产品内容;
(4)行业及市场情况;
(5)营销策略;
(6)融资说明;
(7)财务计划;
(8)风险控制;
(9)项目实施难度。
商业计划书模板详见附件三。
08
评审办法
1.竞赛分为两级评审,包含分赛区初赛评审和全国总决赛评审。
2.在企业命题及企业专项奖中获得最高奖项的团队,直接入围全国总决赛。企业命题及企业专项奖最高奖项
唯一的,由企业推选其中一支团队入围。
3.根据分赛区承办单位具体情况,分赛区可采取现场评审、会议评审、混合评审三种方式进行。全国总决赛采用现场评审的方式进行。
4.现场评审方式要求参赛队携带参赛作品和作品展板于统一时间集中到指定地点,展示作品功能,进行分组答辩。评委根据技术论文、作品展示情况和答辩情况进行评审。
5.会议评审方式不要求参赛队员到达评审现场,评委通过参赛作品的电子文档进行分组评审。如有需要,根据疫情防控要求和形势变化,部分成果实物演示和评审答辩可采用网络方式进行,没有条件进行实物演示的,可采取电路仿真、系统模拟、网络化系统集成等方法模拟演示。
6.根据疫情防控要求和形势变化,部分成果实物演示和评审答辩可采用网络方式进行,没有条件进行实物演示的,可采取电路仿真、系统模拟、网络化系统集成等方法模拟演示。
7.作品答辩分为参赛作品介绍、现场问答二个环节,主要评审参赛作品的创意和创新性、参赛队的整体素质和团体协作能力。
8.初赛和总决赛的评审标准一致。技术竞赛从选题的创意创新与先进性、应用价值、功能完整性与作品展示、论文(现场赛)等维度对作品进行评审;商业计划书专项赛从作品属性、市场属性、介入性和答辩表现(决赛时)等维度对作品进行评审。以 100 分制进行打分,给出各参赛作品分数,根据作品分数和获奖比例得出获奖结果,参考评分标准如下。

9.商业计划书专项赛按照参赛作品的作品属性、市场属性、介入性和参赛队答辩表现等综合因素进行评分。
10.技术竞赛初赛由分赛区评审委员会组织评审;商业计划书专项赛初赛由秘书处组织投资机构评委进行评审。
11.评委采用本校回避原则,
参评自己学校的参赛作品。评审期间,要求所有评委关闭手机等通讯工具,不接受任何单位或个人的干预。
12.评审采用协商一致的原则,评委意见无法一致时采用无记名投票方法决定结果。
13.为维护竞赛纪律,提倡良好的赛风,杜绝不公平竞争,特设立争议期。评审结束后,组委会即在官方网站上公布拟获奖参赛队的名单,接受广大师生的举报与申诉,为期十天。如果举报属实,获奖参赛队确有违纪行为,组委会有权取消其获奖资格,并追究有关人的责任。
14.如参赛队对评审结果有异议,可由经过所在单位研究生主管部门授权的领队老师代表所在单位和参赛队向组委会秘书处提交书面质询申请。监督和仲裁委员会组织对质询申请进行调查和仲裁,并给出仲裁结果,仲裁结果作为最终评审结果。质询申请和审核仲裁应在争议期内提出和处理。
09
奖项设置和奖励办法
1. 各分赛区分设团队一等奖、二等奖、三等奖,优秀指导老师奖及优秀组织奖。商业计划书专项赛初赛设团队一等奖、二等奖、三等奖,优秀指导老师奖以及优秀组织奖。技术竞赛初赛一等奖获奖比例不超过20%,二等奖获奖比例不超过30%;提交参赛作品不完整,不合规的,将直接淘汰不予评奖。初赛获得一等奖的部分参赛队获得决赛晋级资格,晋级比例根据报名情况确定。商业计划书晋级决赛比例约为10%。
2. 全国总决赛中,技术竞赛设团队一等奖、二等奖、三等奖、“研电之星”团队奖;最佳团体奖;优秀组织奖;优秀指导教师奖;最佳论文奖;最佳答辩奖;企业专项奖等奖项。商业计划书专项赛设团队一等奖、二等奖;优秀指导教师奖;优秀组织奖;最具商业价值奖;最佳路演奖等奖项。
3. 全国总决赛中,技术竞赛团队一等奖、二等奖、三等奖原则上分别按照进入决赛队伍的 20%、35%、45%的比例评奖。商业计划书团队一等奖、二等奖分别按照进入决赛队伍的35%、65%的比例评奖。具体数量和其他奖项由组委会根据参赛情况确定。
4. 技术竞赛设“研电之星”团队奖,取TOP10路演的前三名,并颁发“研电之星”团队奖奖杯。
5. 最佳团体奖,取参赛高校团体总分第一名,并颁发“兆易创新杯”团体奖奖杯,积分办法如下。

6. 企业奖项未按“一二三等奖”形式设定奖项的,根据其奖项对应级别,参照以上积分标准积分。
7. 参赛队可同时获得团队奖项和企业奖项。企业奖项奖励由组委会和合作企业共同商定。
8. 初赛和决赛各个奖项均由组委会统一颁发荣誉证书。
9. 奖项奖励。团队一等奖3000元,团队二等奖1000元,单项奖1000元;获得最佳团体奖的研究生培养单位,颁发最佳团体奖奖杯,并于奖杯上镌刻研究生培养单位名称,每届轮转。其他奖项奖励根据具体情况确定。

